HCA-20M-100K-C 一款是用于测量微弱电流的电流/跨阻放大器,带宽在MHz范围内,具有固定增益,并针对大带宽进行了优化。
一、主要特征
带宽和频率响应不受探测器电容影响(最高 50 pF)
低噪声特性,等效输入噪声电流 3.5 pA/√Hz
带宽 直流・・・20 MHz
跨阻抗(增益)1 x 105 V/A
具备 ±3.5 kV 瞬态电压防护能力
二、技术规格
| HCA-20M-100K-C | |
|---|---|
| 增益 | |
| 跨阻 | 1 x 105 V/A (@ 50 Ω ) |
| 增益精度 | ± 1 % |
| 频率响应 | |
| 低截止频率 | DC |
| 高截止频率 | 20 MHz (- 3 dB) |
| 上升/下降时间(10% - 90%) | 18 ns |
| 增益平坦度 | ± 0.3 dB |
| 输入 | |
| 等效输入噪声电流 | 3.5 pA/√Hz (@ 100 kHz) |
| 等效输入噪声电压 | 0.8 nV/√Hz (@ 100 kHz) |
| 输入偏置电流 | 18 µA typ. |
| 输入偏置电流漂移 | 0.8 nA / K |
| 偏置电流补偿 | ± 20 µA,可通过失调微调电位器调节 |
| 输入电流范围 | ± 15 µA(线性放大工况) |
| 输入失调电压 | 3 mV |
| 直流输入阻抗 | 50 Ω(虚拟)// 5 pF |
| 输出 | |
| 输出电压范围 | ± 1.5 V (@ 50 Ω 负载) |
| 输出阻抗 | 50 Ω(接50 Ω 负载以获得最佳性能) |
| 偏置输出 | |
| 电压范围 | ± 12 V,可通过偏置微调电位器调节 |
| 偏置输出阻抗 | 10 kΩ // 1 µF |
| 电源 | |
| 供电电压 | ± 15 V |
| 供电电流 | ± 70 mA typ. |
| 外壳 | |
| 重量 | 210 g (0.5 lbs) |
| 材质 | 铝镁4.5锰合金,镀镍 |
| 存储温度 | -40 ... +100 °C |
| 工作温度 | 0 ... +60 °C |
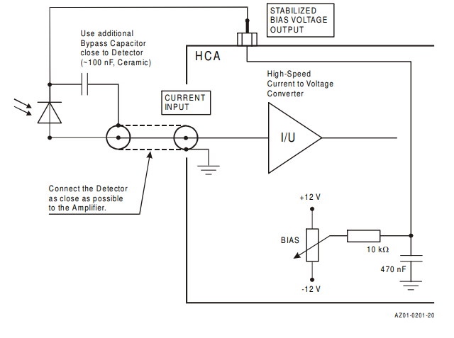
输出电压 ±1.5 V,50 Ω 负载下;失调电压可通过微调电位器调节;输出端具备短路保护功能可调偏置输出(-12 V・・・+12 V),用于为光电探测器提供偏置通过 3 针 Lemo® 插座供电,设备随附配套连接器可选配电源 PS-15,更多信息请参阅数据手册。
注:上述所列探测器最大电容,指在此电容值范围内,标定的 3dB 带宽(±15%)可得到保证;也可适配更大电容,但其会对带宽和频率响应产生轻微影响。
三、使用说明书
四、电路图

五、应用
光电二极管与光电倍增管放大器
光谱学应用
电荷放大器
电离探测器
锁定放大器、模数转换器等配套前置放大器
六、HCA系列
| 型号 | -3dB带宽 | 噪声电流 | 增益 | 上升下降时间 | 最大源电容 |
| HCA-1M-1M | 1 MHz | 270 fA/√Hz | 1 x 106 V/A | 350 ns | 50 pF |
| HCA-1M-1M-C | 1 MHz | 3.5 pA/√Hz | 1 x 106 V/A | 350 ns | 2 nF |
| HCA-2M-1M | 2 MHz | 340 fA/√Hz | 1 x 106 V/A | 180 ns | 25 pF |
| HCA-2M-1M-C | 2 MHz | 3.5 pA/√Hz | 1 x 106 V/A | 180 ns | 1 nF |
| HCA-4M-500K | 4 MHz | 490 fA/√Hz | 5 x 105 V/A | 90 ns | 15 pF |
| HCA-4M-500K-C | 4 MHz | 3.5 pA/√Hz | 5 x 105 V/A | 90 ns | 500 pF |
| HCA-10M-100K | 10 MHz | 1.1 pA/√Hz | 1 x 105 V/A | 35 ns | 15 pF |
| HCA-10M-100K-C | 10 MHz | 3.5 pA/√Hz | 1 x 105 V/A | 35 ns | 150 pF |
| HCA-20M-100K-C | 20 MHz | 3.5 pA/√Hz | 1 x 105 V/A | 18 ns | 50 pF |
| HCA-40M-100K-C | 40 MHz | 3.7 pA/√Hz | 1 x 105 V/A | 10 ns | 30 pF |
| HCA-100M-50K-C | 100 MHz | 3.8 pA/√Hz | 5 x 104 V/A | 3.5 ns | 20 pF* |
| HCA-200M-20K-C | 200 MHz | 4.9 pA/√Hz | 2 x 104 V/A | 1.9 ns | 8 pF* |
| HCA-400M-5K-C | 400 MHz | 21 pA/√Hz | 5 x 103 V/A | 1 ns | 10 pF* |




