HCA-10M-100K-C是一款用于测量微弱电流的电流/跨阻放大器,带宽在MHz范围内,具有固定增益,并针对大带宽进行了优化。
一、主要特点
带宽和频率响应不受探测器电容影响(最高150 pF)
低噪声特性,等效输入噪声电流3.5 pA/√Hz
带宽 DC···10 MHz
跨阻(增益)1×10⁵ V/A
具备±3.5 kV瞬态电压防护能力
二、规格参数
| HCA-10M-100K-C | |
|---|---|
| 增益 | |
| 跨阻增益 | 1 x 105 V/A(50 Ω) |
| 增益精度 | ± 1 % |
| 频率响应 | |
| 下限截止频率 | DC |
| 上限截止频率 | 10 MHz(- 3 dB) |
| 上升/下降时间(10% - 90%) | 35 ns |
| 增益平坦度 | ± 0.3 dB |
| 输入 | |
| 等效输入噪声电流 | 3.5 pA/√Hz(100 kHz) |
| 等效输入噪声电压 | 0.8 nV/√Hz(100 kHz) |
| 输入偏置电流 | 18 µA typ. |
| 输入偏置电流漂移 | 0.8 nA / K |
| 失调电流补偿 | ± 20 µA |
| 输入电流范围 | ± 15 µA |
| 输入失调电压 | 3 mV |
| 直流输入阻抗 | 50 Ω(虚拟)// 5 pF |
| 输出 | |
| 输出电压范围 | ± 1.5 V(50 Ω) |
| 输出阻抗 | 50 Ω(50 Ω最佳性能) |
| 偏置输出 | |
| 电压范围 | ± 12 V可通过偏置微调电位器调节 |
| 偏置输出阻抗 | 10 kΩ // 1 µF |
| 电源 | |
| 供电电压 | ± 15 V |
| 供电电流 | ± 50 mA typ. |
| 外壳 | |
| 重量 | 210 g (0.5 lbs) |
| 材质 | AlMg4.5Mn,表面镀镍 |
| 存储温度 | -40 ... +100 °C |
| 工作温度 | 0 ... +60 °C |
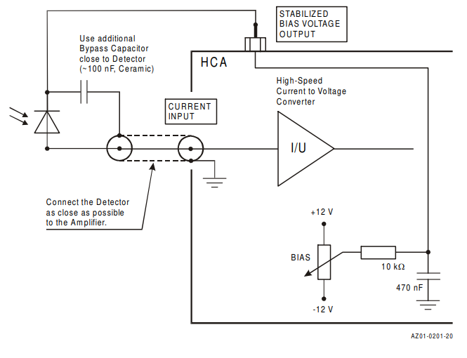
输出电压 ±1.5 V,50 Ω 负载下。偏置可通过微调电位器调节。输出具备短路保护功能。配备可调偏置输出(-12 V・・・+12 V),用于光电探测器偏置供电。通过 3 针 Lemo® 插座实现电源供电,设备随附配套连接器。可选配电源模块 PS-15。更多详细信息请参阅产品数据手册。
注:上述所列探测器最大电容,指在此数值范围内,标定的 3dB 带宽(±15 %)可得到保证。超出该数值的电容亦可使用,但会对带宽和频率响应产生轻微影响。
三、使用说明书
四、电路图

五、应用
适用于光电二极管、光电倍增管放大
光谱分析领域适用
电荷放大器
电离探测器适配
可用作锁相放大器、模数转换器等设备的前置放大器
六、HCA系列
| 型号 | -3dB带宽 | 噪声电流 | 增益 | 上升下降时间 | 最大源电容 |
| HCA-1M-1M | 1 MHz | 270 fA/√Hz | 1 x 106 V/A | 350 ns | 50 pF |
| HCA-1M-1M-C | 1 MHz | 3.5 pA/√Hz | 1 x 106 V/A | 350 ns | 2 nF |
| HCA-2M-1M | 2 MHz | 340 fA/√Hz | 1 x 106 V/A | 180 ns | 25 pF |
| HCA-2M-1M-C | 2 MHz | 3.5 pA/√Hz | 1 x 106 V/A | 180 ns | 1 nF |
| HCA-4M-500K | 4 MHz | 490 fA/√Hz | 5 x 105 V/A | 90 ns | 15 pF |
| HCA-4M-500K-C | 4 MHz | 3.5 pA/√Hz | 5 x 105 V/A | 90 ns | 500 pF |
| HCA-10M-100K | 10 MHz | 1.1 pA/√Hz | 1 x 105 V/A | 35 ns | 15 pF |
| HCA-10M-100K-C | 10 MHz | 3.5 pA/√Hz | 1 x 105 V/A | 35 ns | 150 pF |
| HCA-20M-100K-C | 20 MHz | 3.5 pA/√Hz | 1 x 105 V/A | 18 ns | 50 pF |
| HCA-40M-100K-C | 40 MHz | 3.7 pA/√Hz | 1 x 105 V/A | 10 ns | 30 pF |
| HCA-100M-50K-C | 100 MHz | 3.8 pA/√Hz | 5 x 104 V/A | 3.5 ns | 20 pF* |
| HCA-200M-20K-C | 200 MHz | 4.9 pA/√Hz | 2 x 104 V/A | 1.9 ns | 8 pF* |
| HCA-400M-5K-C | 400 MHz | 21 pA/√Hz | 5 x 103 V/A | 1 ns | 10 pF* |




